Constel Mentorat

⌛️ Année : 2024
🕘 Durée du projet : 5 jours
🎯 Livrables attendus : Création d'une experience de matching mentors et mentorés
👨‍💻 Rôle : Alternant Product Designer
⚒️ Outils utilisés : Figma, Métabase, Miro, PostHog

Aperçu du projet Food Day Lovers

Contexte & Objectifs

Suite à un besoin exprimé par un client de Constel Mentorat, une nouvelle fonctionnalité a été conçue pour enrichir l’expérience sur la plateforme. Un module de mise en relation entre mentors et mentorés.

Jusqu’à présent, les appariements étaient réalisés manuellement via des groupes préétablis et des imports Excel.

L’objectif était désormais de créer un parcours autonome et scalable permettant aux utilisateurs de matcher directement depuis l’application, de manière fluide et personnalisée.

Séparateur graphique

Approche
De Conception

Pour garantir une expérience fluide et engageante dès les premiers instants, la conception de cette nouvelle fonctionnalité a suivi une démarche UX structurée, mêlant itérations rapides, travail rapproché avec l’équipe produit et vision centrée utilisateur, afin de générer un impact concret dès l’onboarding.

Elle s’est articulée autour de plusieurs axes clés :

  • Compréhension du besoin client :
    Des échanges réguliers avec le Product Manager ont permis d’identifier les besoins et les attentes spécifiques liées au matching, en particulier sur la fluidité du parcours et la réassurance pour les utilisateurs.
  • Cartographie des cas d’usage :
    Une analyse des scénarios possibles a mis en lumière des situations à anticiper (absence de mentor disponible, sélection multiple, abandon du parcours ou incompréhension des étapes).
  • Double parcours différencié :
    Deux expériences distinctes ont été conçues :
    • l’une pour les mentors, avec une logique de complétion rapide.
    • l’autre pour les mentorés, plus guidée, avec un accompagnement progressif, répondant aux besoins spécifiques de chaque rôle.
  • Collaboration continue avec l’équipe produit :
    Un dialogue constant a permis de maximiser la réactivité des itérations, d’ajuster les priorités selon les retours, et d’aligner les enjeux UX et techniques.
  • Mise en place de garde-fous UX :
    Des pop-ups intelligentes ont été pensées pour prévenir des éventuels blocages. Si aucun mentor n’est trouvé, plusieurs relances sont proposées, puis une solution de contact est automatiquement enclenchée.
    L'objectif était limiter la frustration et sécuriser la suite du parcours.
  • Anticipation des enjeux de scalabilité :
    • La gestion des données via Metabase a été pensée pour faciliter le suivi de cette feature.
    • Un import automatique des critères de matching pour faciliter le parcours mentors dans le futur.
    • La raison du pourquoi le groupes s’est formé dans l’interface admin afin de réconforter les clients sur cette fonctionnalité.

Cette approche a permis de transformer une étape critique du parcours en une expérience accessible, rassurante et évolutive. L’enjeu était majeur car si le matching échoue, toute la suite du parcours est compromise.

Séparateur graphique

Flow-chart

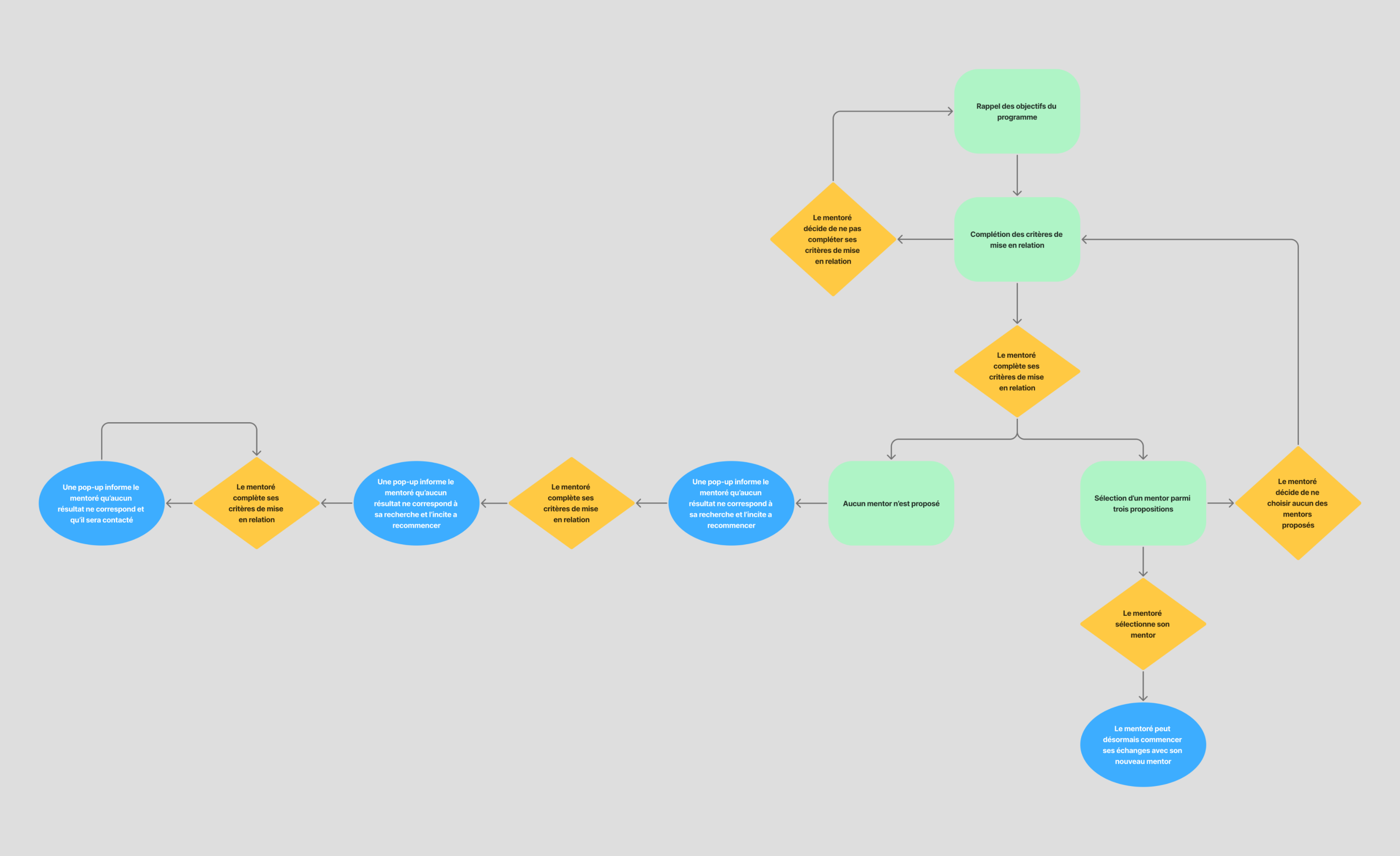
Mentoré

Parcours utilisateurs

Le parcours mentoré, plus guidé, intègre plusieurs scénarios.

Après avoir défini ses critères, l’utilisateur se voit proposer jusqu’à trois mentors correspondant à ses attentes.

Si aucun profil ne convient, des pop-ups successives l’invitent à reformuler ses critères ou l’informent d’une prise en charge.

Ce parcours intègre aussi plusieurs garde-fous UX, réduisant les risques de blocage tout en assurant un accompagnement progressif et rassurant.

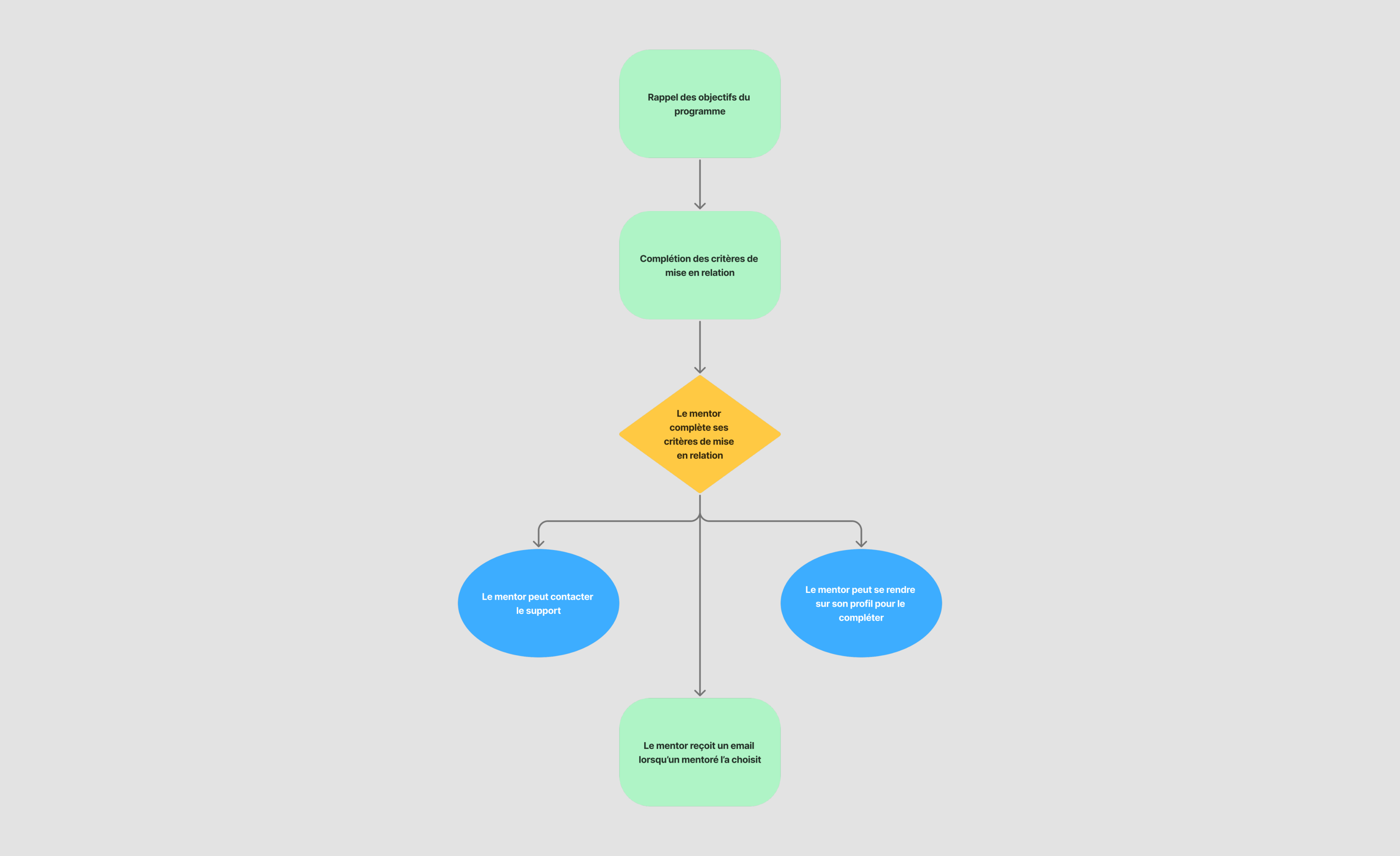
Mentor

Parcours mentor

Le parcours mentor repose sur une séquence claire et efficace.

Rappel des objectifs du programme, complétion des critères de matching, puis mis à disposition pour être sélectionné par un mentoré.

Le mentor a également la possibilité de contacter le support, ou commencer à compléter son profil.

Une fois sélectionné, il est automatiquement notifié par e-mail.

Séparateur graphique

Maquettes High Fidelity

Début de parcours commun : Mentor & mentoré

Rappel des objectifs du programme :

Parcours utilisateurs

Présentée sous forme de pop-up, ce rappel introduit le parcours de matching en contextualisant le programme que ce soit pour le mentor et mentoré.

L’objectif est d’aligner tous les utilisateurs sur la direction du programme, en installant un cadre clair dès les premiers instants de navigation.

Complétion des critères de matching :

Parcours mentor

Cette interface marque le point de départ de la mise en relation. Elle permet aux mentorés de spécifier leurs besoins en renseignant quelques critères clés.

Une version similaire a été conçue pour les mentors, avec un wording adapté afin qu’ils puissent, eux aussi, compléter leurs critères.

Cette étape est essentielle pour permettre à l’algorithme de matching d’opérer efficacement et d’assurer une mise en relation cohérente.

Suite des parcours utilisateurs :

Sélection des mentors proposés (Mentoré) :

Parcours mentor

À cette étape, le mentoré découvre une sélection personnalisée de trois profils correspondant à ses critères.

L’interface mise sur la clarté et la simplicité pour encourager l’action et une navigation fluide entre les profils, avec accès aux critères de mise en relation, et possibilité de relancer une recherche si aucun mentor ne convient.

Confirmation du matching en attente (mentor) :

Parcours mentor

Une fois ses critères complétés, le mentor accède à une interface de confirmation claire et rassurante.

Ce message l’informe que le processus de mise en relation est en cours et qu’il sera notifié par email dès qu’un mentoré l’aura sélectionné.

À cette étape, le mentor est invité à enrichir son profil (photo, description, etc.).
Il peut également contacter le support pour toute question ou besoin d’accompagnement.

Enfin, la pop-up peut être fermée à tout moment, lui permettant d’explorer librement l’application.

Accompagnement du mentoré en cas d'absence de résultat du matching :

Parcours mentor
Parcours mentor

Ces deux écrans s’inscrivent dans une logique de prévention de la frustration utilisateur.

Le système prévoit plusieurs niveaux de réponse si aucun mentor ne correspond aux critères du mentoré :

  • Première pop-up : Elle intervient après une première tentative infructueuse. Le message est modéré et invite l’utilisateur à relancer une recherche en affinant ses critères, tout en maintenant une dynamique active et rassurante.
  • Seconde pop-up : Elle s’affiche après deux tentatives non concluantes. L’objectif ici est de rassurer clairement l’utilisateur sur la prise en charge de sa demande, tout en l’informant qu’un membre de l’équipe le contactera. Cela permet de clôturer le parcours sans rupture.

Ce système progressif de pop-ups agit comme un garde-fou UX essentiel : il évite l’abandon, renforce la confiance, et montre que l’utilisateur n’est jamais laissé sans réponse.

Séparateur graphique

Suivi Analytique

Questionnaires utilisateurs Food Day Lovers

Pour accompagner le lancement de cette nouvelle fonctionnalité de matching, une réflexion s’est portée avec l’équipe produit sur la création d’une nouvelle table dans Metabase.

Elle permet de suivre l’état des mises en relation en temps réel et d’identifier les éventuels points de friction dans le parcours utilisateur.

Ce dispositif joue un rôle crucial et donne une vision fine de l’activité, notamment sur :

  • Le statut de chaque tentative de matching (mentors sélectionnés, mentors refusés, aucun résultat ne correspondant à la recherche, mentor correspondant au résultat mais déjà choisi et en attente de traitement)
  • Le nombre de tentatives par utilisateur pour trouver un mentor
  • Les mentors proposés aux mentorés
  • Le mentor choisi par le mentoré
  • Les critères de mise en relation entrés par le mentoré
  • La valeur correspondant à l’action utilisateur ainsi que sa modification, qui permet de visualiser précisément la dernière action de l’utilisateur dans le processus
  • Le taux de complétion des parcours mentors et mentorés

Ce suivi permet à l’équipe produit d’ identifier en temps réel les ruptures d’usage, de détecter les patterns d’échec récurrents et d’ajuster rapidement l’expérience ou les paramètres de l’algorithme.

En analysant les données issues de cette table, un point de friction critique a également été mis en lumière.

Un nombre insuffisant de tokens générés par l’IA lors du matching limitait le panel de mentors proposé aux mentorés.

Cette restriction technique réduisait artificiellement la diversité des profils visibles, causant à la fois des frustrations chez les utilisateurs et une baisse du taux de mise en relation.

Grâce à ce suivi fin, cette limitation a pu être identifiée, analysée puis corrigée en ajustant les paramètres de génération de tokens.

En résultat, les mentorés bénéficient désormais d’un éventail plus large de mentors adaptés, augmentant significativement les chances de trouver un match pertinent dès la première tentative.

La donnée devient ainsi un outil décisionnel quotidien pour maintenir la performance de la fonctionnalité et éviter la déperdition d’utilisateurs dès l’entrée dans l’application.

Pour des raisons de confidentialité et de protection des données personnelles, certaines colonnes sensibles ont été volontairement masquées.

Séparateur graphique

Conclusion

La mise en place de cette nouvelle fonctionnalité de matching marque une étape clé dans l’évolution de la plateforme.

En partant d’un besoin client clair, celui de créer une mise en relation entre mentors et mentorés sur une base de critères de mise en relation.

Une solution UX complète et structurée a donc été déployée, mêlant réflexion stratégique, itération rapide et ancrage dans les réalités opérationnelles.

Grâce à une approche centrée utilisateur, chaque parcours (mentor et mentoré) a été pensé pour être fluide, rassurant et guidé, avec des garde-fous pour limiter les frustrations.

Le travail de collaboration avec les équipes produit, la construction de deux parcours différenciés, et la mise en place d’un suivi en temps réel via Metabase ont permis d’ancrer cette fonctionnalité dans une logique de scalabilité et de pilotage par la donnée.

Au-delà de l’amélioration immédiate de l’ expérience utilisateur, ce projet a renforcé la robustesse du dispositif de mise en relation, contribuant à augmenter la rétention dès les premières interactions, à améliorer les taux de matching, et à outiller les équipes internes pour agir rapidement sur les frictions identifiées.

Une preuve que l’UX, lorsqu’elle s’inscrit dans une vision produit cohérente, permet d’avoir un impact tangible sur la qualité de l’expérience et sur les performances globales de la plateforme et de l’entreprise.

Projets Me contacter